宁夏 切换城市

请选择您所在的城市:

    热门
    城市

    人人书画网中国书画春晚

    发布投稿
    客服热线4008808086
    广告

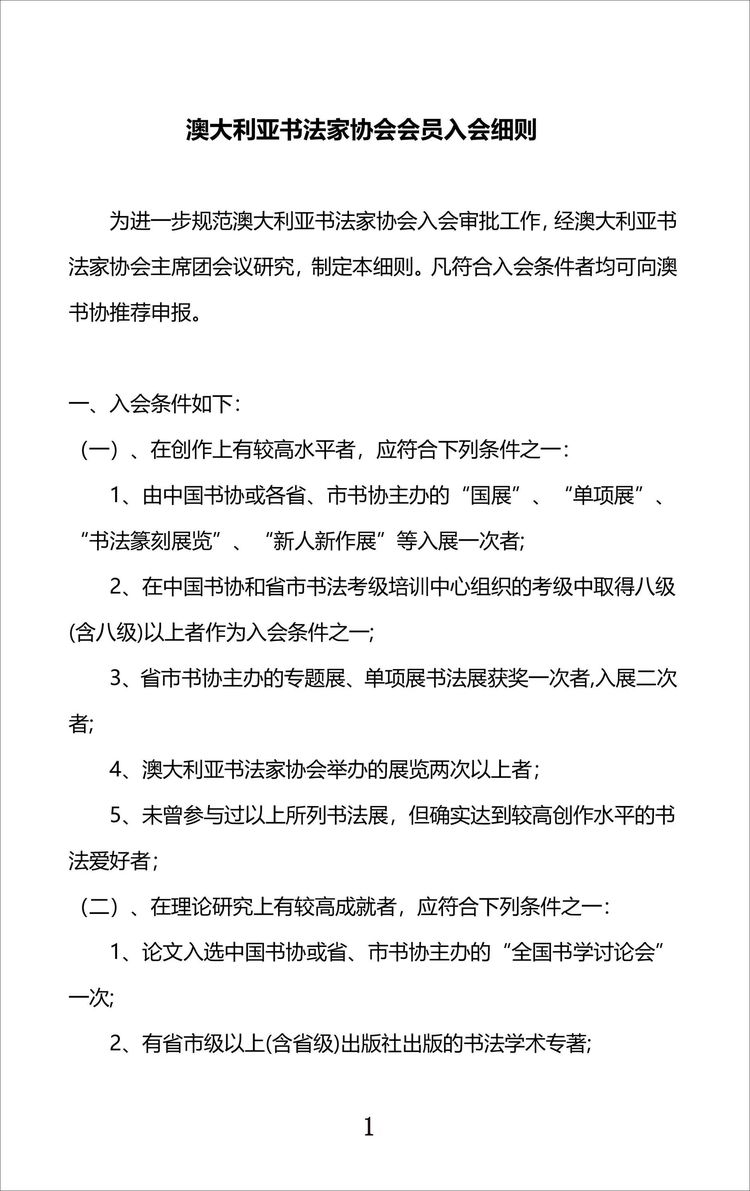
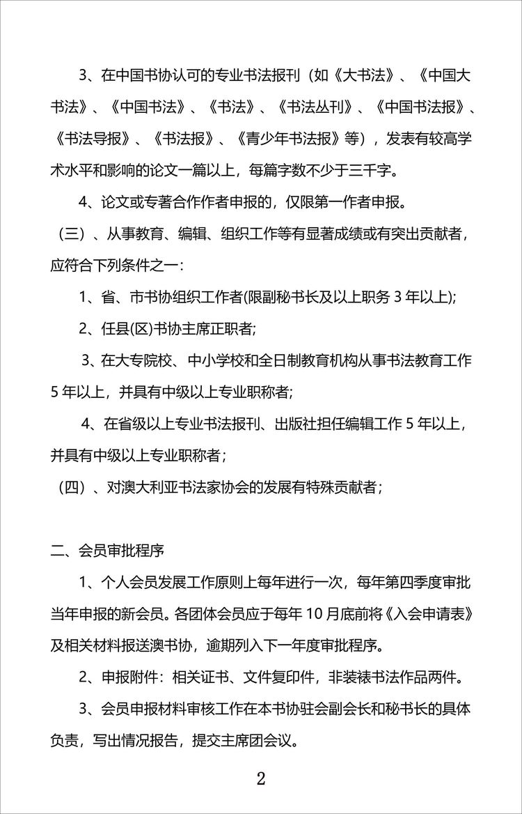
    澳大利亚书法家协会会员入会细则

    200-01-01

    阅读:0

    评论:0

    举报

    [摘要] 澳大利亚书法家协会会员入会细则QQ153025121微信:renrenshcom电话:15101513585联系人:王老师

    澳大利亚书法家协会会员入会细则



    微信图片_20260320140115_403_167.jpg

    QQ153025121

    微信:renrenshcom

    电话:15101513585

    联系人:王老师



    人已打赏

        ×

        打赏支持

        打赏金额 ¥
        • 1元
        • 2元
        • 5元
        • 10元
        • 20元
        • 50元

        选择支付方式:

        打赏记录
        ×

        精彩评论文明上网理性发言,请遵守评论服务协议

        共0条评论
        加载更多
        中国书画春晚

        xxx

        0文章
        0总阅读
          广告
          广告

        打赏成功!

        感谢您的支持~

        打赏支持 喜欢就打赏支持一下小编吧~

        打赏金额¥{{ds_num}}
        打赏最多不超过100元,打赏须知

        收银台

        订单总价¥0.00

        剩余支付时间:000000

        手机扫码支付

        使用支付宝、微信扫码支付

        其他支付方式